政策资讯
2026年4月10日,国家能源局召开能源领域氢能区域试点工作推进会,全面梳理试点开展情况,聚焦堵点难点问题,部署下一阶段重点任务,加快培育氢能未来产业。国家能源局党组成员、副局长宋宏坤出席会议并作讲话,国家能源局总经济师鲁俊岭主持会议。

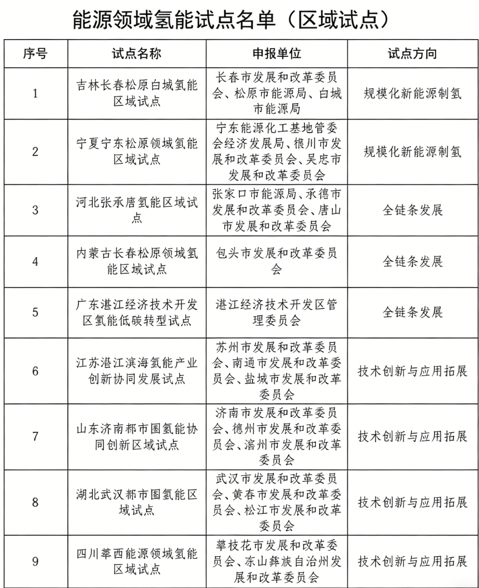
会议认为,国家能源局于2025年12月发布第一批能源领域氢能试点名单,组织实施9个能源领域氢能区域试点,各试点立足各地资源禀赋、产业基础,形成差异化发展格局,整体平稳起步,将为探索氢能产业多元化发展路径、破解跨部门跨领域协同难题、完善全国氢能产业管理体系提供重要的实践支撑。
会议指出,要深刻认识发展氢能产业的重大战略意义。氢能是全球能源技术革命和产业变革的重要方向,是我国构建现代化产业体系、培育新质生产力的关键赛道,更是保障国家能源安全、推动能源绿色低碳转型的战略抓手。
会议强调,氢能区域试点是破解氢能产业发展难题、推动产业高质量发展的关键抓手。一是要锚定“十五五”发展目标和能源强国建设,坚持因地制宜、统筹施策,以更大力度推动试点走深走实。二是要强化科技创新,推动先进技术成果转化与首台(套)装备示范应用。三是要加速制度改革,大胆推进氢能交易、绿色认证等机制创新。四是要加大政策支持,强化要素保障。五是要加强试点协同联动,树立“一盘棋”思想,压实各方责任,凝聚发展合力。
能源领域氢能试点名单(区域试点):
